FETで作ったヘッドライトスイッチの機能追加版です。
構成も大変更。 PICを使いました。(だって簡単なんだもん)
ヘッドランプスイッチをFZR250で使っていますが、新たにFZR750を
入手し、走ってみますと、FZR250の時以上に対向者への視認性に疑問
がある時があります。 通常はライトOFF ポジションランプのみで走行
していましたが、ライトONを覚悟しました。
しかしライトONだとバッテリーへの負荷が心配です。特にアイドル時の
バッテリー放電が気になります。 さらにFZR250で、片側ライトON時
暖気時アイドルが長くなるとバッテリーが放電気味になってしまいました。
アイドル時のライトOFFを考える必要がありました。
今回はアイドル時(ギア;ニュートラル)のランプOFFを追加しました。
以下の仕様です。
1 ポジション時 片側(右)のみLOW点灯
2 LOW時 両側LOW点灯 HIGH消灯
3 HIGH時 両側HIGH点灯 LOW消灯
4 ニュートラル時(ギアがニュートラルになった時 メータのニュートラルランプ点灯時)
ニュートラルになって、2.5秒後に以下の制御を行う。ニュートラルが解除されると
直ちに(?)通常に戻る。 ニュートラルに瞬間なっても消灯しない様にしています。
ポジション時 ヘッドライト全消灯(マーカー、テールは点灯しています)
LOW時 片側(左)のみ点灯
今回はニュートラルインジケータの信号から制御を追加しました。
注意 ニュートラル信号はGNDアース信号なのでニュートラルランプ点灯時 0V
になります。
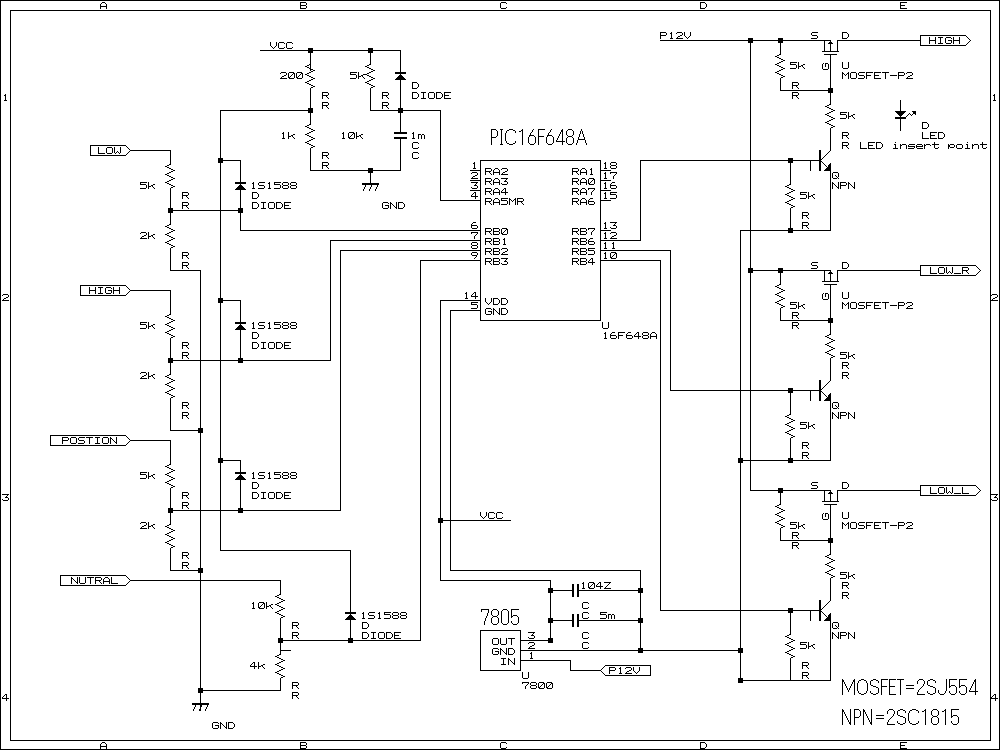
回路
制御が面倒なのでPICでプログラム制御しています。そのため回路は入力信号
変換と、FETのドライブ回路をPICのIOに繋いだだけです。
MCLRはRとCで遅延を掛けています。
入力信号変換は抵抗分割で0V−12V信号を、0V−5V信号に変換しています。
保護のため入力にはダイオードで保護しています。保護電圧は抵抗分割で作っています。
出力はPICの出力でトランジスタを駆動し、FETの動作電圧を作っています。この辺りは
前回の回路とほとんど同じです。なお確認用にLEDをつけました。回路図には有りません。
コメントをみてください。

抵抗は1/4W 1/6Wでも問題ありません。
コンデンサは 1μ(回路図では1m)、5μの電解コンを使いました。耐圧は50V 適当です。
104Zはセラミックコンデンサーです。
NUTRAL信号の変換部の抵抗は5:2になるように抵抗値を変えてください。 この回路の
ままニュートラルインジケータ(メータ内のランプ)をLEDに変えるとニュートラル以外の時も
薄く点灯します。(電球では光らせるほど電流は流れません)
10K,4Kだとあまり気にならない程度だと思います。(私は電球なので判りません)
ニュートラランプのLED化試行しました。結果やっぱりぼんやり点灯します。
クラッチと連動して消灯する事が判明しましたが問題ありません。
詳しくはバイクの雑記参照してください。
入力抵抗分割回路に保護ダイオードをつけていますが、これは必ず入れてください。
電源ON時、回路の電源立ち上がりと、信号入力に時間差が発生します。
ダイオードを入れないとラッチアップする可能性があります。PIC自身にも保護ダイオード
は入っていますが。用心に越したことは無いので。
MCLR回路(4ピンの回路)は私の実際の回路と違います。(私のは手抜き回路)
バッテリーとの接続
P12Vラインはバッテリーと直結します(当然太い配線で)。 今回はPICの為+5Vが
必要です。 この電源をP12Vから取りますので、バッテリーからはヒューズとリレーを
入れています。 リレーは、キーONで電気が流れるようにするためです。リレーの制御は
リアブレーキの検出スイッチの片側(12Vライン)から分岐します。(このラインはキーONで
12Vが流れます。ここをリレー制御に拝借します。

PICのソース
ソースを見れば一目です。簡単すぎますね。 全部で0x3Cワードしかコード部はありません。
たった60数ステップだけ。
init 初期化部 PORTA,Bの設定と制御RAMのクリアだけです。
main いきなり2重LOOPで約10ms待ちます。 つまり10ms毎にしか制御しない。
ニュートラルを確認しニュートラならカウンタを+1します。 カウンターが0xF0なら
フラグを立てます。
その後ポジション、HIGH、LOWを見ます。
HIGHはその制御(出力を1に) LOWとポジションは出力制御後ニュートラフラグを
見て 制御を行います。
最後に出力をPORTBに出力します。
ソースです 拡張子を asm に変更してください。
完成です
| 基板作成状態です | ケースに取り付けます FETはケースの蓋につけます |
電源周りのヒューズとリレーです。 |
![]() |
![]() |
![]() |
回路図修正 12/15 MCLR回路(MC社推奨回路に変更)
NUTRAL回路抵抗変更。追加記述
REV2.0 追加
FZR250R(3LN)作成時に二号機作成しました。
回路は同じですが、トランジスタ、FET等は、類似の部品を使っています。抵抗値も
ちょっと変えています。 手持ち部品で作成しているだけですけど。
![]() |
![]() |
![]() |
1号機は、切った張ったで、弄った回路をさらに弄って作ったので、不要な部品が乗った
ままでしたが、今回は最初から組んでいますので結構綺麗に出来たと思っています。
今回PIC書き込み時に問題発生しました。 原因は書き込み時のパラメータがソース
ファイルに記載していなかった為です。
書き込み時のパラメータ設定で、低電圧書き込みは行わない(禁止)にしてください。